旨揭活動相關管制時間、區域、措施及交通疏導管制圖詳如附件。
「2026臺中媽祖國際觀光文化節大甲鎮瀾宮天上聖母起駕遶境進香」活動實施交通管制公告
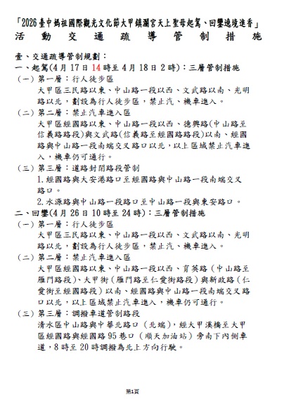
「2026臺中媽祖國際觀光文化節大甲鎮瀾宮天上聖母起駕、回鑾遶境進香」活動交通疏導管制措施-1
「2026臺中媽祖國際觀光文化節大甲鎮瀾宮天上聖母起駕、回鑾遶境進香」活動交通疏導管制措施-2
「2026臺中媽祖國際觀光文化節大甲鎮瀾宮天上聖母起駕遶境進香」活動交通疏導管制路線圖
「2026臺中媽祖國際觀光文化節大甲鎮瀾宮天上聖母回鑾遶境進香」活動交通疏導管制路線圖