按Enter到主內容區
:::
『您的瀏覽器不支援JavaScript功能,若網頁功能無法正常使用時,請開啟瀏覽器JavaScript狀態』
搜尋使用範例說明
Facebook
回首頁
市府首頁
RSS訂閱頻道
網站導覽
鐵砧山
鎮瀾宮
進階搜尋
選單
查詢
機關介紹
首長簡介
組織架構
基本資訊
業務職掌
機關位置
交通資訊
服務時間
大甲區各機關電話
鄰里長通訊錄
停車資訊
認識大甲
歷史沿革
觀光休憩
美食特色
觀光景點
轄內市定古蹟
地理環境
人口概況
產業發展
未來展望
大甲文昌祠
最新消息
交通資訊
歷史沿革
參拜文昌
歷年紅榜
活動相簿
服務項目(光明燈/其他)
每月活動
場地使用申請
友好交流城市
公告訊息
最新消息
招標公告
機關徵才
活動訊息
公聽會訊息
政府公開資訊
業務資訊
施政亮點
施政計畫
統計資訊
會計資訊
單位預算
單位決算
會計月報
內部控制
雙語詞彙
常見問答
便民服務
調解業務
簡易疏散避難圖資
課室表格、檔案及法規下載
檔案下載
表格下載
法規下載
市政信箱
服務e櫃檯
道路施工通報
農機代耕資訊平台
國家賠償
臺中市政府教育局學區查詢
役男入營時程申請系統
專區服務
場館借用查詢專區
資訊宣告
網站安全政策
隱私權保護政策
著作權說明
無障礙
社福專區
臺中市政府社會局社福專區
社會救助捐款
育兒津貼及準公共化托育服務
員工專區
人事表格下載區
最新消息專區
員工協助方案專區
行政中立與公務倫理規範專區
特約商店專區
人事法規查詢專區
職場霸凌與性騷擾防治專區
志工服務專區
防救災專區
性別主流化專區
性別平等專案小組
性別意識培力
性別統計與分析
性別影響評估
性別預算
CEDAW與性別平等宣導
性別主流化執行成果
性別相關法規
其他
回饋金專區
檔案管理專區
公職人員利益衝突迴避法揭露專區
公寓大廈專區
政策宣導預算執行情形
支付或接受之補助
風力發電回饋金
安全及衛生防護專區
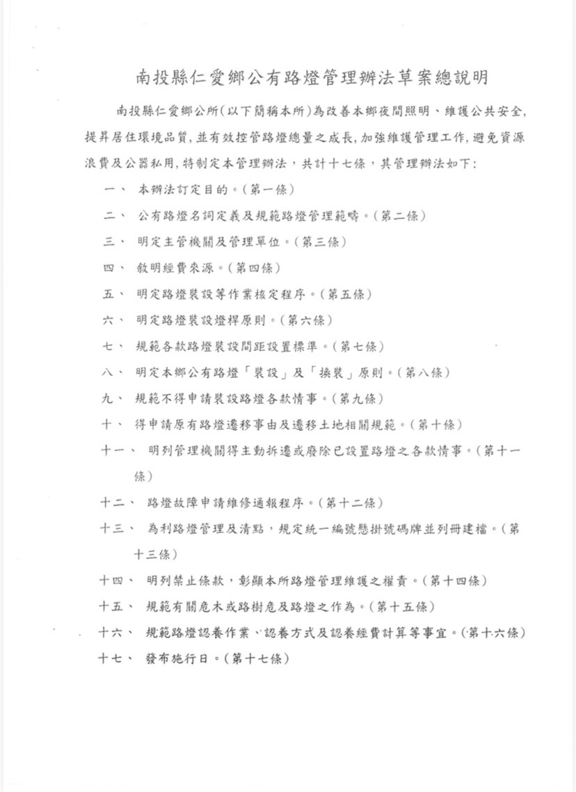
公告南投縣仁愛鄉公所訂定「南投縣仁愛鄉公有路燈管理辦法」之公告、令、辦法總說明及條文各1份
返回
『您的瀏覽器不支援JavaScript功能,若網頁功能無法正常使用時,請開啟瀏覽器JavaScript狀態』
:::
現在位置
首頁
>
公告訊息
>
最新消息
友善列印
當script無法執行時,請點選瀏覽器功能選單檔案/列印來列印網頁
回上一頁
您的瀏覽器不支援JavaScript功能,若網頁功能無法正常使用時,請開啟瀏覽器JavaScript狀態
分享
Facebook
Twitter
LINE
公告南投縣仁愛鄉公所訂定「南投縣仁愛鄉公有路燈管理辦法」之公告、令、辦法總說明及條文各1份
公告
依據南投縣仁愛鄉公所115年3月25日仁鄉道養字第1150007325號函辦理。
檔案下載(或附件)
公告.pdf
pdf
505 KB
令.pdf
pdf
407 KB
草案總說明.pdf
pdf
431 KB
管理辦法.pdf
pdf
1868 KB
相關圖檔
總說明
令
公告
市府分類:
政令政策
最後異動日期:
2026-03-27
發布日期:
2026-03-27
發布單位:
臺中市大甲區公所‧公用及建設課
點閱次數:
3
至頁頂